VoIP Management in Odoo 18
VoIP (Voice over Internet Protocol) in Odoo allows users to make and receive internet-based calls directly within the Odoo interface. It is tightly integrated with apps like CRM, Helpdesk and Sales, enabling businesses to manage customer communications seamlessly. All calls, messages and recordings are automatically logged and linked to relevant customer records.
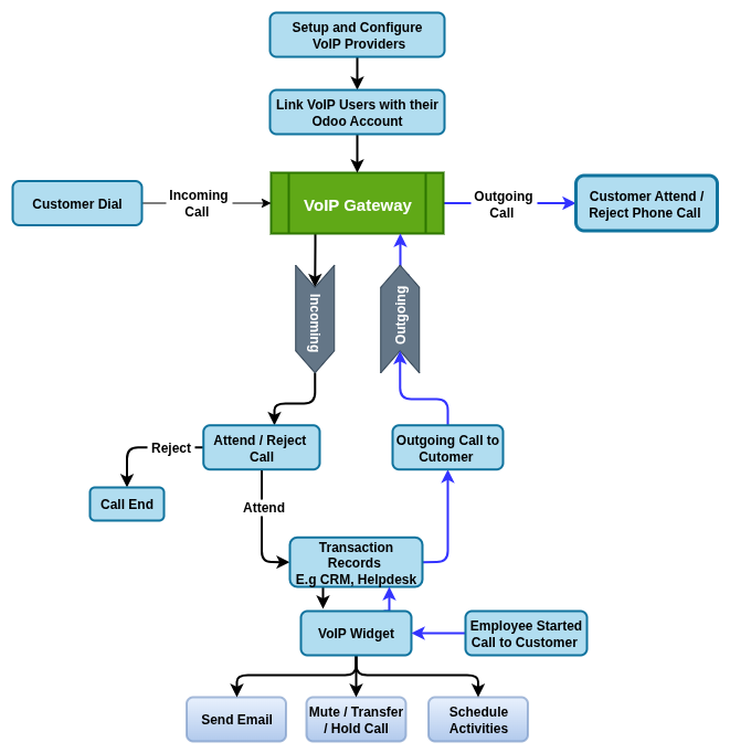
It uses SIP (Session Initiation Protocol) to manage the setup and termination of calls. Features like call queues help route incoming calls to available agents, ensuring no customer is left unattended. Dial plans define how calls are directed based on specific rules, making call handling more efficient for teams like sales and support.
Key Features
- Users can make and receive VoIP calls directly within Odoo, without the need for external applications
- All incoming and outgoing calls are automatically logged and linked to the relevant customer records in apps like CRM and Helpdesk
- The system keeps a complete history of communication, allowing users to track past interactions with customers and leads
- Odoo VoIP works on computers, tablets, mobile phones and other internet enabled devices
- It reduces communication costs by using broadband internet for calls
- Employees can make calls and work from anywhere in the world with internet access
- Call routing rules can be predefined to automatically direct calls to the appropriate team or agent
- Calls can be recorded for training purposes, quality assurance or compliance requirements
- Built-in call analytics provide insights into metrics such as call volume, duration and average response times
- Users can initiate calls with a single click from contact, lead or opportunity records using the click-to-call feature
- A softphone interface is available directly in the browser, eliminating the need for separate hardware or software
- Use VoIP on various devices and compatible apps
- Install the VoIP module, connect to external VoIP service providers
- Supports alternative VoIP providers meeting SIP and WebRTC standards
- Special workflows optimized for sales teams (calls, follow-ups, quotations) and support teams (call queues, ticket handling)
- VoIP integrates with Odoo’s Helpdesk module for better handling of customer service calls
VoIP Workflow

VoIP Master Management
- VoIP Providers
VoIP Providers
Overview
In Odoo , VoIP integration relies on external service providers to handle internet-based calling. While Odoo provides a simple setup, most VoIP configurations are done through providers. These providers ensure reliable connection and call handling within the Odoo system.
Process Flow

Business Rules / Key Features
- VoIP provider name must be entered when configuring a new provider in Odoo
- Only verified providers are officially supported for seamless integration
- Alternate VoIP providers must provide SIP server access via a websocket connection
- Providers must support the WebRTC protocol to be compatible with Odoo VoIP
- VoIP provider credentials are managed in Odoo under Settings
- The OnSIP Domain field is used to enter the domain for alternate providers
- The VoIP environment must be selected as either Demo or Production
- Any issues with VoIP providers should be addressed through their respective support teams
- Troubleshooting VoIP setup issues within Odoo follows Odoo internal procedures
Screenshot
VoIP Providers Tree View

VoIP Management
- Navigating the VoIP Widget
- Making Phone Calls with the VoIP Widget
- Sending Emails through the VoIP Widget
- Scheduling Activities in the VoIP Widget
- Managing Sales Calls with VoIP
- Managing Support Calls with VoIP
Navigating the VoIP Widget
Overview
The VoIP widget in Odoo is a centralized tool for managing calls and related activities directly within the Odoo interface. It contains three main tabs Recent, Next Activities and Contacts designed to help users access call history, manage scheduled communications and connect with contacts easily. Integrated tools like activity tracking, in-widget calling and contact search enhance productivity and streamline communication within teams like Sales and Support.
Process Flow

Business Rules / Features
- The VoIP widget includes three tabs: Recent, Next Activities and Contacts
- The Recent tab displays the user’s full call history (incoming and outgoing) with click-to-call functionality
- The Next Activities tab shows upcoming and assigned call tasks. Users can:
- Send emails, view contact information, open linked records and schedule new activities
- Manage activity status by marking it as complete, editing details or canceling it
- Start a scheduled call by clicking the phone icon or dial a new number manually
- The Contacts tab provides direct access to saved contacts with click-to-call functionality if a phone number exists
- A search bar is available at the top of the widget to quickly find contacts by name
- Only contacts with saved phone numbers can be called through the widget
- Scheduled activities do not appear in the search results
Screenshot
VoIP widget Navigate View

VoIP Widget View

Incoming / Outgoing Phone Calls with the VoIP Widget
Overview
Odoo VoIP (Voice over IP) module allows users to make and receive phone calls directly from their web browser without needing a physical phone. It integrates with services to provide call functionality and is designed for seamless communication within the Odoo environment.
Users can initiate, receive, transfer and forward calls using an embedded VoIP widget accessible from the top-right navigation bar.
Process Flow
Incoming Calls VoIP Widget

Outgoing Calls VoIP Widget

Business Rules / Key Features
- VoIP calls can be made directly from the Odoo interface using the VoIP widget
- Users can dial manually, redial the last number or call from the Contacts list
- Incoming calls are received via the VoIP widget with a ring and notification
- Calls can be answered or rejected from the widget
- Calls can be transferred to another user using their internal extension
- Calls can be forwarded to an external number using the full phone number
- User extensions are available under Settings -> Manage Users -> VoIP tab
- VoIP numbers are provided and managed via the VoIP provider portal
- Automatic call forwarding is configured through the VoIP provider
Screenshot
Outgoing Phone Call View

Hang Up and Transfer Call View

Incoming Phone Call View

Sending Emails through the VoIP Widget
Overview
Odoo’s VoIP widget allows users to quickly send emails directly from the call interface. This is useful for follow-ups, internal questions or vendor reminders. Users can search for a contact, click the envelope icon to compose the message and either send it immediately or schedule it for later all without leaving the VoIP widget.
Process Flow

Business Rules / Key Features
- Emails can be sent directly through the VoIP widget for quick communication with contacts
- The VoIP widget is accessed by clicking the VoIP icon in the top navigation bar
- The widget appears in the bottom-left corner of the screen once opened
- Users can search for a contact or use the Contacts tab to find the email recipient
- Clicking the envelope icon allows the user to compose and send an email
- The email requires selecting recipients, entering a subject and writing the message
- Clicking Send immediately sends the email
- Clicking the dropdown next to Send allows scheduling the email for later delivery
- Scheduled emails require setting a specific time before clicking Schedule
Screenshot
Email Button in VoIP widget View

Email Wizard in VoIP widget View

Scheduling Activities in the VoIP Widget
Overview
The VoIP widget in Odoo allows users to schedule follow-up activities such as calls, meetings or tasks directly from the widget interface. This feature helps streamline post-call workflows by enabling quick activity creation linked to contacts or opportunities without leaving the current screen.
Process Flow

Business Rules / Key Features
- Users can schedule new activities (calls, meetings, tasks) directly from the VoIP widget after or during a call
- Activities are linked to the relevant contact, opportunity or ticket automatically
- The scheduling form allows setting the activity type, date, time and notes
- Scheduled activities appear in the Next Activities tab of the VoIP widget for easy access and follow-up
- Activities created in the widget sync instantly with the main Odoo database and relevant apps (CRM, Helpdesk, etc.)
- Users can edit or mark scheduled activities as done directly from the VoIP widget
- Scheduling activities within the widget improves workflow efficiency by minimizing app switching
Screenshot
Activities Button in VoIP widget View

Schedule Activities Wizard in VoIP widget View

Sales Call with VoIP
Overview
Odoo’s VoIP integration allows salespeople to make and manage sales calls directly from within the CRM app. It improves efficiency by reducing the need for external devices and enabling real-time actions such as sending emails, updating customer info or sending quotations all during the call. The VoIP widget supports key call functions and follow-up activities, keeping the entire sales process within Odoo.
Process Flow

Business Rules / Features
- Sales calls begin by scheduling a Call activity within a CRM sales opportunity
- A sales call can be started by clicking the phone icon in the Phone field on the opportunity form
- A call can also be initiated by clicking the customer’s phone number in the chatter
- The VoIP widget’s Next Activities tab allows users to start a scheduled call directly from the widget
- During a call, the salesperson can navigate through the Odoo database without interrupting the call
- Shortcut icons in the VoIP widget allow sending an email, viewing customer profile or scheduling follow-ups
- The widget provides options to transfer the call, mute the microphone or place the call on hold
- Follow-up actions like sending an email, updating customer details or scheduling a second call can be done from the widget
- A quotation can be sent directly from the opportunity while on the call to respond to customer questions in real-time
- The call ends when the salesperson clicks the red phone icon in the VoIP widget
- The call is automatically logged in the opportunity’s chatter once ended
- The salesperson should mark the call activity as done in the Planned Activities section after the call
Screenshot
Sales Call in VoIP View

Support Calls with VoIP
Overview
Odoo VoIP enables support agents to handle customer calls directly within the Helpdesk app, improving efficiency and customer satisfaction. Agents can log into call queues, take and make calls from tickets and perform actions like sending emails or scheduling follow-ups all within the VoIP widget. The system supports mobility, call logging and easy queue management, streamlining the entire support workflow.
Process Flow

Business Rules / Features
- VoIP support requires at least one call queue to be configured
- Agents log in/out of queues using agent connection/disconnection numbers
- Static agents receive calls without logging in manually
- Support calls can be made directly from Helpdesk tickets
- Calls can be initiated via the Phone field, chatter or VoIP widget
- Agents can navigate Odoo during calls without interruption
- The VoIP widget includes shortcuts to email, customer profile and follow-up scheduling
- Agents can transfer, mute or hold calls using widget controls
- Follow-up actions (Ex, sending emails or updating info) can be done from the widget
- Calls are logged automatically in the ticket’s chatter after ending
- Call activities must be marked as done to clear them from the widget
Screenshot
Support Call in VoIP View

