Odoo 18 Attendance
The Attendance module in Odoo is designed to help businesses track employee working hours, manage presence and absence records, and integrate time tracking with payroll and HR systems. It provides a streamlined, digital alternative to manual timekeeping, ensuring accurate, real-time attendance data
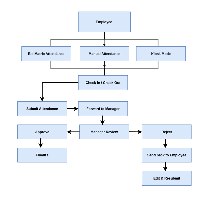
Workflow

Key Features
- Record employee Check-in/check-out attendance via manual input, kiosks, biometrics
- Partial or Fully extra working hours approvals
- Automatic Check-Out based on Working Schedule
- Generate real-time attendance reports
- Integration with hardware (fingerprint, RFID)
- Real-Time Dashboard
- Easy attendance marking using employee PIN or badge in kiosk mode.
- Attendance is linked with defined working hours and shifts for accurate tracking.
- HR or managers can manually adjust attendance records with proper access rights.
- Built-in reports for daily, weekly, monthly attendance, including summary by employee or department.
- Tracks working hours beyond scheduled time and calculates overtime.
Odoo Attendance can be captured in the following ways
- Attendance Entry captured through Manual Check In / Checkout
- Attendance entry captured through Bio-metric device
- Attendance entry captured through Kiosk Mode
Attendance – Manual Check In / checkout
Overview
Attendance Module’s helps users to capture their daily Attendance by capturing Check-In and Checkout time through Manual Attendance process. This helps management to capture Employee’s presence and their daily working hours
Process Flow
Attendance with Manual Check in

Attendance with Manual Checkout

Business Rule
- Create attendance to enter the select employee otherwise not save the record
- By default, the ‘Approved’ state is enabled. If allowed, the state can be changed by clicking the option
- Extra hours are approved, or reject option the screen.
- The state will be checkable; we can click to change the state in the record.
- If the circle in the attendance box is red, it means you are not checked in. Click the red circle, and you will see a green ‘Check In’ button.
- If the circle in the attendance box is red, it means you are not checked out. Click the red circle, and you will see a green ‘Check Out’ button.
Screenshot
Attendances Check in

Attendances Check Out

Attendances through Bio-metric
Overview
Attendance Module’s helps users to capture their daily Attendance by capturing Check-In and Checkout time through Integrated Bio metric Device.
Whenever Employee Punch In/Punch out through Bio-metric device, it capture the Employee’s Punch in and Punch out time and push the data to Odoo. Odoo will then save these details as Attendance record in Odoo for each employee.
This helps management to capture Employee’s exact IN and OUT time and capture their daily working hours
Process flow

Business Rules
- Employees can view only their Attendance details through system
- Employee cannot add/modify the Attendance directly
- Employee’s Punch In and Punch out data to be synced from device to odoo system
- Odoo will create as Attendance entry when employee Punch in for a day
- Odoo will update the Attendance entry when employee Punch out for that day
Screenshots


Attendance with Kiosk Mode
Overview
Kiosk Mode allows employees to check in either by scanning their badges or by manually entering their details. This feature is especially beneficial for organizations that use shared devices or where employees have limited access to personal devices.
When you select the Kiosk Mode menu, a window will open displaying the Attendance Kiosk URL link, as shown below. If you have the Kiosk App installed, you can open the link directly from the app to mark attendance, or alternatively, use the provided Kiosk URL.
Process Flow

Business Rule
- Supports badge scanning with barcode or RFID reader
- Can be accessed on any device (desktop, tablet, mobile) via web browser
- allows employees to check in and out using a dedicated interface, typically accessed on a tablet or shared device.
- Keeps the system secure by restricting navigation outside kiosk mode unless re-authenticated
Screenshot
Kiosk Mode

Attendance Approval Process
Overview
This helps employee’s manager / HR manager to approve/reject the Attendance data. In case of any disputes in working hours or employees worked overtime will be “To Approve State”. Managers can verify In and out time, extra hours worked and finally approve or reject the attendance data
Process Flow

Business Rule
- Only the manager can be allowed to approve or reject employee’s attendance in the system.
- Approved records only be considered actual worked hours
- Approved overtimes can only be considered for overtime calculations
Screenshots

Attendances Report Management
Attendance Reporting
Attendance Reporting in Odoo provides comprehensive insights into employees’ daily check-in and check-out times, total working hours, and attendance status. It helps HR teams monitor punctuality, absenteeism, and overtime, enabling better workforce management and payroll accuracy.
Business Rule
- Attendance Summarizes attendance data over days, weeks, or months.
- Real-time Attendance Tracking: Record employee check-in/check-out times via web, biometric devices, or manual entry.
- Reports & Analytics: Generate detailed attendance reports to analyze patterns such as late arrivals, early departures, and absences.
- Integration with Payroll: Attendance data directly feeds into payroll calculations for accurate salary processing.
- Approval Workflows: Managers can validate or reject attendance records submitted by employees.
- Shift Management: Supports multiple shifts and flexible working hours.
Attendances Reporting

